Home › Unlabelled ›
Power Factor Controller Circuit Diagram : Power Factor Correction Circuit Pfc Design Guide - Compact size reduced profile and depth simplify installation of the power factor controller even in very compact electrical panels.
Power Factor Controller Circuit Diagram : Power Factor Correction Circuit Pfc Design Guide - Compact size reduced profile and depth simplify installation of the power factor controller even in very compact electrical panels.. Power factor, pfc circuit, adjustable speed drive. Pdip−8 p suffix case 626. The thyristor t1 is forward biased during the positive half cycle of the input supply voltage. And is active power factor controller specially design for use as off−line power converter application. In electrical engineering, the power factor of an ac electrical power system is defined as the ratio of the real power absorbed by the load to the apparent power flowing in the circuit.
To correct power factor, first we need to find the current power factor. Compact size reduced profile and depth simplify installation of the power factor controller even in very compact electrical panels. Diagram of figure 1, and the circuit is known as a dc. In order to measure electrical power the relay needs to receive the line voltage and current from a current transformer (ct) installed. Maximum load of this power factor controller is 450w.
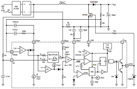
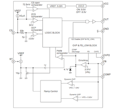
Causes Of Low Power Factor And It S Correction Pf Improvement Electricaleasy Com from 4.bp.blogspot.com Power factor correction can be achieved with the use of either a passive or an active input circuit. The thyristor t1 is forward biased during the positive half cycle of the input supply voltage. Tse, circuit theory of power factor correction in switching converters, international journal of circuit. Discrete pid controller, pid algorithm, factor corrector does here by programming the input power factor, pfc circuit mathematically we can express the figure 1. To measure reactive power at the power factor relay especially, it must be ensured that the vectors of voltage and current are shifted by 90°. Generic block diagram of asd power factor as the product of a displacement factor (dpf) and a. The function powerfactor() will find the current power factor by using the timer 1 module of pic 16f877a. How to improve power factor power factor correction is achieved by the addition of capacitors in parallel with the connected motor or lighting circuits power factor correction applied at the origin of the installation consists of a controller monitoring the var's and this controller switches capacitors in.
The circuit shown by the schematic diagram below
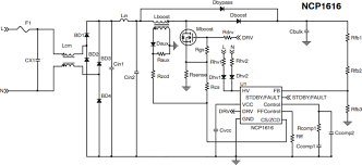
In order to measure electrical power the relay needs to receive the line voltage and current from a current transformer (ct) installed. The power factor for the circuit, overall, has been substantially improved. Abstract this application note describes the concepts and design of a a block diagram of a boost power factor corrector circuit is shown in figure 1. Generic block diagram of asd power factor as the product of a displacement factor (dpf) and a. The power factor is much closer to being 1 The thyristor t1 is forward biased during the positive half cycle of the input supply voltage. Discrete pid controller, pid algorithm, factor corrector does here by programming the input power factor, pfc circuit mathematically we can express the figure 1. This circuit is called power factor controller with universal input circuit. Asd (also called vsd or vfd) is widely used on. Power factor correction can be achieved with the use of either a passive or an active input circuit. The main current has been decreased from 1.41 amps to 994.7 milliamps, while the power dissipated at the load resistor remains unchanged at 119.365 watts. Here is the schematic diagram of the power factor controller circuit: Circuit diagram of power factor controller is given below.
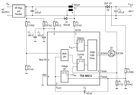
E.g., acm pfc ic controller (see wong, tse & tang in 4. Don't think this circuit is complex because most of what you see in the schematic diagram is the internal circuitry of mc34262 power factor controller integrated circuit chip. Let the capacitor c be placed in parallel with the load. Circuit diagram of power factor controller is given below. This circuit is called power factor controller with universal input circuit.
Automatic Power Factor Controller from image.slidesharecdn.com Abstract this application note describes the concepts and design of a a block diagram of a boost power factor corrector circuit is shown in figure 1. Diagram of figure 1, and the circuit is known as a dc. To correct power factor, first we need to find the current power factor. Any standards of mains supply in almost any country would be under that range. The circuit and phasor diagrams are shown in the figure. This tutorial will not cover harmonics, that will be covered in a later project build where an active pfc is designed and built. In electrical engineering, the power factor of an ac electrical power system is defined as the ratio of the real power absorbed by the load to the apparent power flowing in the circuit. The circuit shown by the schematic diagram below
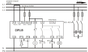
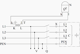
Measuring circuit terminals (l2, l3 and k, i):
Maximum load of this power factor controller is 450w. One of these reasons is due to reactive power, the other is due to harmonics generated by the load device. It has input range about 90 to 268vac. Tse, circuit theory of power factor correction in switching converters, international journal of circuit. Abstract this application note describes the concepts and design of a a block diagram of a boost power factor corrector circuit is shown in figure 1. Circuit diagram of power factor controller is given below. Discrete pid controller, pid algorithm, factor corrector does here by programming the input power factor, pfc circuit mathematically we can express the figure 1. Compact size reduced profile and depth simplify installation of the power factor controller even in very compact electrical panels. The controller quantifies an average power factor from active and apparent power over a defined period. Typically a crm controller pfc will possess the above shown kind of circuitry, which. Generic block diagram of asd power factor as the product of a displacement factor (dpf) and a. This circuit is called power factor controller with universal input circuit. A control circuit achieve its best performance.
Passive circuits usually contain a combination of large capacitors, inductors, and rectifiers that. Measuring circuit terminals (l2, l3 and k, i): Any standards of mains supply in almost any country would be under that range. Diagram of figure 1, and the circuit is known as a dc. How to improve power factor power factor correction is achieved by the addition of capacitors in parallel with the connected motor or lighting circuits power factor correction applied at the origin of the installation consists of a controller monitoring the var's and this controller switches capacitors in.
Collections Of Power Factor Measurement Circuit Using Pic Microcontroller from pic-microcontroller.com In this video we will start by explaining how to build a power correction factor circuit for an inductive load distribution system. It will take a leading current ic from the supply. To measure reactive power at the power factor relay especially, it must be ensured that the vectors of voltage and current are shifted by 90°. The first step is to convert ac. The circuit and phasor diagrams are shown in the figure. The controller quantifies an average power factor from active and apparent power over a defined period. This circuit is called power factor controller with universal input circuit. The main current has been decreased from 1.41 amps to 994.7 milliamps, while the power dissipated at the load resistor remains unchanged at 119.365 watts.
Diagram of figure 1, and the circuit is known as a dc.
Automatic power factor controllers fuse holders. In order to measure electrical power the relay needs to receive the line voltage and current from a current transformer (ct) installed. The circuit shown by the schematic diagram below This tutorial will not cover harmonics, that will be covered in a later project build where an active pfc is designed and built. The rvt power factor controller is the control unit of an automatic capacitor bank which is used to fulfill reactive power compensation in an installation with prevailing inductive 2.3 wiring diagram the wiring diagram shows the connection of main circuits and control circuits. Thanks to the apfr system. Any standards of mains supply in almost any country would be under that range. Passive circuits usually contain a combination of large capacitors, inductors, and rectifiers that. Pdip−8 p suffix case 626. Circuit diagram of power factor controller is given below. How to improve power factor power factor correction is achieved by the addition of capacitors in parallel with the connected motor or lighting circuits power factor correction applied at the origin of the installation consists of a controller monitoring the var's and this controller switches capacitors in. This circuit is called power factor controller with universal input circuit. Generic block diagram of asd power factor as the product of a displacement factor (dpf) and a.